Nature子刊:基因工程干细胞,更好地治疗帕金森病
2023-12-12 10:39:01 来源:干细胞研究
帕金森病(Parkinson’s Disease,PD),是一种复杂的神经退行性疾病,也是世界上第二常见的神经退行性疾病,仅次于阿尔茨海默病(AD),影响着约1%-2%的65岁及以上老人。随着全球人口老龄化,帕金森病患病率还将大幅增加。
目前,全世界有超过600万人患有帕金森病,每年还有约60000名新患者确诊。患者大脑中产生多巴胺的神经元丧失,影响运动和认知,导致出现震颤、肌肉僵硬、意识模糊和痴呆等症状。
近年来,使用干细胞治疗帕金森病的研究取得了许多进展。而现在,一项最新研究带来新的突破,在无副作用和长期治疗效果方面都取得了最强有力的结果。
2023年12月5日,丹麦奥胡斯大学的研究人员在 Nature Communications 期刊发表了题为:Enhanced production of mesencephalic dopaminergic neurons from lineage-restricted human undifferentiated stem cells 的研究论文。
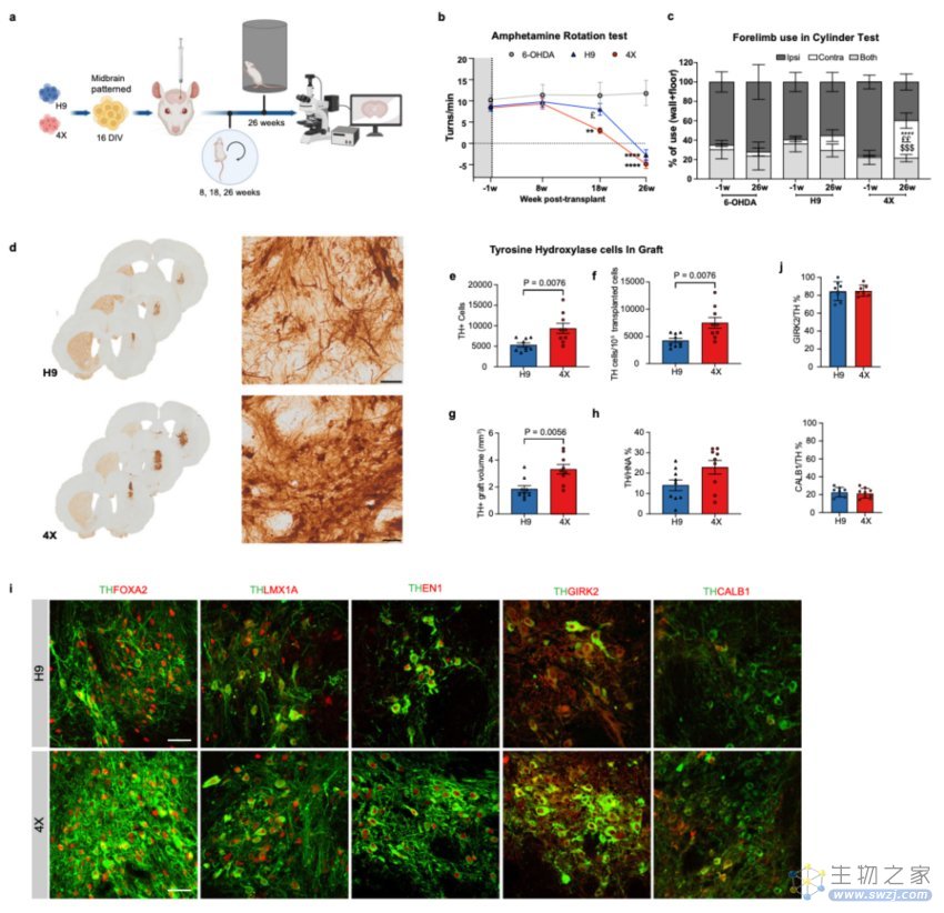
该研究通过敲除人多能干细胞中的转录因子——GBX2和CDX1/2/4,构建了谱系限制未分化干细胞(LR-USCs),这些干细胞能够具有更强的生成特定神经细胞——多巴胺能神经元的能力。在帕金森病大鼠模型中,产生了更强、更持久的治疗效果。

干细胞通过转分化为特定的神经细胞,为治疗帕金森病提供了有前途的新方法。然而,目前从人多能干细胞(hPSC)中生成中脑多巴胺能(mesDA)神经元的分化方案,在体内移植后只含有少量的mesDA神经元。这种低纯度的转分化,是目前肝细胞治疗帕金森病面临的重大挑战,实现高纯度转分化对于有效恢复帕金森病患者的运动能力至关重要。
在这项研究中 ,研究团队使用了基因敲除方法来限制细胞命运并防止向非中脑多巴胺能(mesDA)神经元的分化,以增强向mesDA神经元的分化。具体而言,研究团队专注于早期发育阶段,当主要的谱系选择被做出时,确定了对这些谱系至关重要的转录因子决定因子——GBX2和CDX1/2/4,而它们对于mesDA命运则不是必需的。通过诱导非多巴胺谱系表达的谱系决定基因发生功能缺失突变,产生了可以在未分化多能状态下扩增的干细胞,并在分化时限制其潜力。研究团队将其命名为——谱系限制未分化干细胞(LR-USCs)。重要的是,LR-USC在体外和体内的中脑和后脑条件下生成了显著更多的mesDA神经元。
研究团队对多能干细胞进行了基因工程改造,敲除GBX2和CDX1/2/4,以防止它们转分化为错误类型的神经细胞。新改造的干细胞具有更强的生成特定神经细胞——多巴胺能神经元的能力。
此外,该研究还进一步证明,这种基因工程改造的干细胞改善了帕金森病大鼠模型的运动恢复。在大鼠模型身上进行的实验表明,培养干细胞的数量和纯度对治疗效果和持续时间至关重要。这一突破治疗帕金森病患者的治疗带来了一种潜在的新方法。

论文通讯作者 Mark Denham 教授表示,使用我们的基因工程细胞,产生了更高纯度的中脑多巴胺能(mesDA)神经元,对于患者来说,这将减少其恢复所需时间,并降低复发和药物使用的风险。我们的目标是帮助患者远离对药物治疗的依赖,这需要高纯度的多巴胺能神经元,以这项研究为基础,下一步是将我们的方法推进到临床试验中。
论文链接:
https://www.nature.com/articles/s41467-023-43471-0
- • 3·15丨中成药质量不合格报告 2025-03-17
- • 3·15丨中药材质量不合格报告 2025-03-17
- • 断碳水、吃益生菌有用吗?权威指南教你减肥 2025-01-16
- • 有人“天然短睡眠”却无碍健康,科学家发现七个突变基因 2025-01-16
- 网友评论:
- 已有0条评论
②本网转载并注明自其它来源的作品或会员自行上传的资料,目的在于传递更多信息,并不代表本网赞同其观点或证实其内容的真实性,不承担此类作品侵权行为的直接责任及连带责任。其他媒体、网站或个人从本网转载时,必须保留本网注明的作品来源,并自负版权等法律责任。
③如涉及作品内容、版权等问题,请在作品发表之日起一周内与本网联系,否则视为放弃相关权利。