湿着头发睡觉会致癌?冲上热搜,这篇Nature论文到底说了什么?
2023-12-20 15:33:55 来源:生物世界纽约大学的研究人员在国际顶尖学术期刊 Nature 上发表了题为:The fungal mycobiome promotes pancreatic oncogenesis via activation of MBL 的研究论文。
这项在小鼠和人类胰腺癌患者中进行的研究首次提供了强有力的证据,发现并揭示了肠道中的马拉色菌能够通过导管转移到胰腺,并在胰腺组织中高度富集,进而通过甘露糖结合凝集素(MBL)的激活驱动补体级联反应来促进胰腺癌的发生发展。
从论文内容来看,湿发睡觉与癌症之间没有关联。
美国癌症协会认定病毒、细菌和寄生虫是该胰腺癌的致病因素,但之前没有研究将真菌与胰腺癌联系起来。该团队之前的研究已经表明,细菌可以从肠道进入胰腺,而这项研究是第一个证实真菌也可以从肠道进入胰腺,并且相关真菌种群的变化会促进肿瘤的发生和生长。
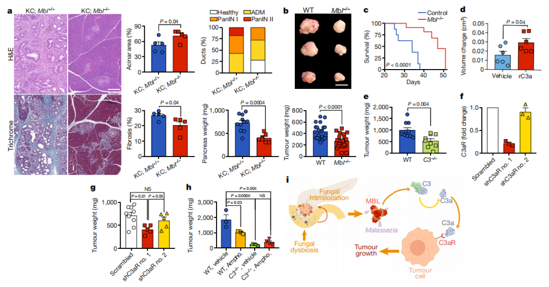
为了确定真菌群落是否在正常细胞癌变时被重编程,研究团队对患有和没有胰腺癌的小鼠的粪便样本进行了30周的分析。他们使用基因组和统计技术来识别和计数存在的真菌物种。他们还向真菌转导了荧光蛋白,以跟踪它们在肠道和胰腺中的迁移。到研究结束时,研究团队观察到癌变胰腺中真菌种群的大小和组成与健康器官相比存在显著差异。在小鼠和人类的胰腺组织中,马拉色菌属(Malassezia)的数量增加最多,该属包括14个真菌物种。该研究还检测到 Parastagonospora、Saccharomyces 和 Septoriella 这几类真菌的数量异常增加。
研究团队表示,我们很早就知道通常在皮肤和头皮上寄生的马拉色菌是头皮屑和某些类型的湿疹的罪魁祸首,但也有一些新研究也发现它们与皮肤癌和结直肠癌有关。而这项发表在 Nature 的新发现补充了证据,表明马拉色菌在胰腺肿瘤中也很丰富。
为了测试改变真菌种群对癌症生长的影响,研究团队使用两性霉素B治疗小鼠模型,这是一种强效、广谱的抗真菌药物。结果显示,两性霉素B治疗,除了减少肿瘤大小外,还将导管发育不良的发生率降低了20%-30%,这是胰腺癌发展早期的现象。此外,这种抗真菌治疗还增强了标准化疗药物吉西他滨的抗癌效果,将其增强了15%-25%。
在通过药物治疗清除小鼠胰腺中的大部分真菌后,研究团队检查了如果只允许某些真菌物种重新在胰腺组织中繁殖对癌症的影响。他们发现,在重新繁殖了马拉色菌的小鼠胰腺中,癌症生长速度加快了20% ,而其他常见真菌物种则没有这种促进作用。
该研究进一步揭示了马拉色菌促进胰腺癌的机制,肝脏中产生的一个蛋白——甘露糖结合凝集素(MBL),能够结合真菌细胞壁中的多糖激活的补体级联反应,这一反应不仅能够对抗感染,还能在感染减弱时还触发了愈合过程。然而,在出现遗传缺陷时,这一反应会促进侵袭性组织生长,从而促进癌症的发生发展。
该研究团队进一步证实,MBL或C3补体的缺失,或肿瘤细胞中的受体C3aR的敲低,都能够抑制癌症生长,此时即使胰腺中存在马拉色菌,也能够延缓癌症进展。这些结果表明,致病真菌通过甘露糖结合凝集素(MBL)的激活驱动补体级联反应来促进胰腺癌的发生发展。

最后,研究团队表示,团队的一个目标是确定具体哪一种真菌物种与癌症发生发展最相关,从而指导用来减缓肿瘤生长的靶向抗真菌药物,并避免副作用。
总的来说,这项研究发现并揭示了肠道中的马拉色菌能够通过导管转移到胰腺,并在胰腺组织中高度富集,进而通过甘露糖结合凝集素(MBL)的激活驱动补体级联反应来促进胰腺癌的发生发展。
登上热搜的内容,显然是将湿头发与马拉色菌关联,然后将湿发睡觉与胰腺癌强行关联。从论文内容来看,湿发睡觉与癌症之间没有关联。
- • 3·15丨中成药质量不合格报告 2025-03-17
- • 3·15丨中药材质量不合格报告 2025-03-17
- • 断碳水、吃益生菌有用吗?权威指南教你减肥 2025-01-16
- • 有人“天然短睡眠”却无碍健康,科学家发现七个突变基因 2025-01-16
- 网友评论:
- 已有0条评论
②本网转载并注明自其它来源的作品或会员自行上传的资料,目的在于传递更多信息,并不代表本网赞同其观点或证实其内容的真实性,不承担此类作品侵权行为的直接责任及连带责任。其他媒体、网站或个人从本网转载时,必须保留本网注明的作品来源,并自负版权等法律责任。
③如涉及作品内容、版权等问题,请在作品发表之日起一周内与本网联系,否则视为放弃相关权利。