我国学者研究显示,禁食能有效减肥,但会显著改变肠道菌群和大脑活动
634-10-08 17:08:59 来源:生物世界郑州大学人民医院、中国人民解放军总医院、中国科学院微生物研究所、阜外华中心血管病医院的研究人员在 Frontiers in Cellular and Infection Microbiology 期刊发表了题为:Dynamical alterations of brain function and gut microbiome in weight loss 的研究论文。
该研究表明,间歇性能量限制(IER)能够帮助肥胖者有效减肥,并有助于减少与肥胖相关的并发症,而这种体重减轻会显著改变肠道菌群和大脑活动。
论文通讯作者、中国人民解放军总医院健康管理研究院主任曾强教授表示,这项研究展示了间歇性能量限制(IER)饮食改变了人类的大脑-肠道-微生物轴。在减重过程中和减重后观察到的肠道微生物群落和添加相关大脑区域的活动变化是高度动态的,并随着时间的推移而耦合。
研究团队使用粪便样本宏基因组学、血液检测和功能磁共振成像(fMRI),研究了25名间歇性能量限制(IER)饮食的肥胖的中国女性和男性的肠道微生物组组成、生理参数和血清组成以及大脑活动的变化。这些参与者平均年龄为27岁,体重指数(BMI)在28-45之间。
研究团队表示,健康、平衡的肠道微生物群对于能量稳态和维持正常体重至关重要。相反,而异常的肠道微生物群可以通过影响与成瘾有关的特定大脑区域来改变我们的饮食行为。
首先,参与者进行了32天的“高控制禁食阶段”,在此期间,他们接受了由营养师设计的个性化膳食,其热量逐渐减少到基本能量摄入量的四分之一。然后他们进行了30天的“低控制禁食阶段”,在此期间他们被给予了一份推荐食物清单:完全遵守这一饮食计划的女性每天将摄入500卡路里,男性每天将摄入600卡路里。
在研究结束时,这些参与者的体重平均下降了7.6kg,即下降了7.8%的体重。正如预期的那样,他们的体脂和腰围也都减少了。同样,他们的血压和血清空腹血糖、总胆固醇、高密度脂蛋白(HDL)和低密度脂蛋白(LDL)的水平降低了,关键肝酶的活性也降低了。这些表明间歇性能量限制(IER)有助于减少与肥胖相关的并发症,例如高血压、高脂血症和肝功能障碍。

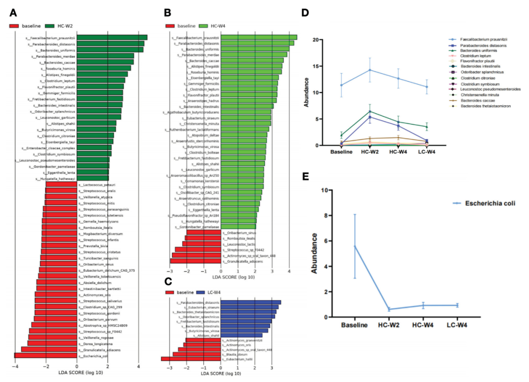
该研究还观察到IER后,与食欲和成瘾调节相关的脑区活动减少。在肠道微生物群落中,Faecalibacterium prausnitzii、Parabacteroides distasonis和Bacterokles uniformis的丰度急剧增加,而大肠杆菌的丰度则下降。进一步的分析表明,大肠杆菌、Coprococcus comes和Eubacterium hallii的丰度与大脑左眶额下回的活动呈负相关,该区域在执行功能中起着关键作用,包括我们的减肥意愿。相比之下,Parabacteroides distasonis和Flavonifractor plautii的丰度与与注意力、运动抑制、情感和学习相关的大脑活动区域呈正相关。
这些结果表明,减肥期间和减肥后大脑和肠道微生物组的变化是相互关联的——要么是因为它们相互导致,要么是因为一个未知的其他因素导致了它们的变化。由于这是一项相关性研究,因此无法解决潜在的因果关系。
研究团队表示,肠道微生物群被认为以一种复杂的双向方式与大脑交流。微生物群产生神经递质和神经毒素,通过神经和血液循环进入大脑。反过来,大脑控制饮食行为,而我们饮食中的营养物质改变了肠道微生物群的组成。
最后,研究团队表示,下一个需要回答的问题是肥胖人群中肠道微生物群和大脑之间沟通的精确机制,包括在减肥期间。以及哪些特定的肠道微生物群和大脑区域对于成功减肥和保持健康体重至关重要。
- • 3·15丨中成药质量不合格报告 2025-03-17
- • 3·15丨中药材质量不合格报告 2025-03-17
- • 断碳水、吃益生菌有用吗?权威指南教你减肥 2025-01-16
- • 有人“天然短睡眠”却无碍健康,科学家发现七个突变基因 2025-01-16
- 网友评论:
- 已有0条评论
②本网转载并注明自其它来源的作品或会员自行上传的资料,目的在于传递更多信息,并不代表本网赞同其观点或证实其内容的真实性,不承担此类作品侵权行为的直接责任及连带责任。其他媒体、网站或个人从本网转载时,必须保留本网注明的作品来源,并自负版权等法律责任。
③如涉及作品内容、版权等问题,请在作品发表之日起一周内与本网联系,否则视为放弃相关权利。