首页 > 信息园地 > 行业新闻

Nature:阿尔茨海默病的根本原因,竟是脑细胞中的脂肪堆积?一个被忽视100多年的发现

2024-04-01 09:49:07    来源:生物世界

该研究表明,阿尔茨海默病的根本原因可能是脑细胞中的脂肪堆积。脂质加工运输相关基因——APOE,尤其是APOE4,与阿尔茨海默病的小胶质细胞中脂滴异常积累密切相关,这一发现可能为阿尔茨海默病的预防和治疗开辟了全新道路。


随着全球老龄化浪潮的加剧,阿尔茨海默病(Alzheimer’s disease,AD),即俗称的老年痴呆症,其发病率逐年上升,患者常常表现为记忆和行为障碍而无法生活自理,对社会、医疗和家庭造成严重负担。

 

值得注意的是,阿尔茨海默病的几个遗传危险因素与脂质代谢相关,其中许多脂质基因在患者的胶质细胞中高表达。然而,胶质细胞脂质代谢与阿尔茨海默病病理之间的联系仍然知之甚少。

 

在这项发表于 Nature 的最新研究中,研究团队将目光聚焦于APOE基因。此前的研究表明,APOE基因编码参与将脂肪滴运送到脑细胞的蛋白质,其一共具有6种不同基因型,分别是,APOE4/E4、APOE4/E3、APOE4/E2、APOE3/E3、APOE3/E2、APOE2/E2,其中前两种基因型与阿尔茨海默病高发病率相关。

脂质积累与阿尔茨海默病的病理变化有关

 

研究团队探究了APOE变异是否会增加阿尔茨海默病的患病风险。为了找到答案,他们进行了一系列实验:

 

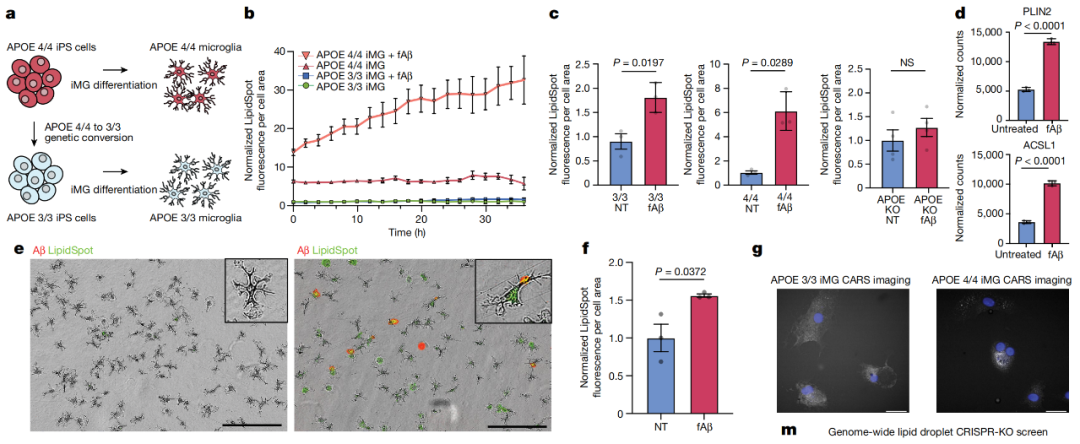
在第一个实验中,研究团队收集了阿尔茨海默病患者脑组织样本,这些人具有APOE4或APOE3的双重拷贝。通过单细胞RNA测序(snRNA-seq)来鉴定患者脑细胞内的蛋白质差异表达,他们发现了一种名为ACSL1的脂滴相关酶,这种酶能促进脂肪滴进入脑细胞。ACSL1在APOE4基因携带者的脑细胞中高表达,并且ACSL1阳性的小胶质细胞在APOE4/4基因型阿尔茨海默病患者中最为丰富。

阿尔茨海默病小胶质细胞具有由ACSL1定义的脂质转录状态

 

在另一项实验,研究团队在多能干细胞(hiPSC)来源的小胶质细胞(iMG)中诱导β-淀粉样蛋白(Aβ)的积累。他们发现,Aβ以APOE依赖的方式诱导ACSL1表达、甘油三酯合成和脂滴积累。

Aβ刺激后,iMG增加ACSL1表达、甘油三酯合成和脂滴积累

 

简单来说,在携带APOE4或APOE3变体的人中,Aβ会使其脑细胞积累更多的脂肪。与之相印证,富含脂滴的小胶质细胞条件培养基同样以APOE依赖的方式导致Tau蛋白磷酸化和神经毒性。这些研究结果表明,在APOE4/APOE3携带者的大脑中,β-淀粉样蛋白的积累会促进脂肪进入脑细胞,进而加剧阿尔茨海默病的发生发展。

总的来说,这项发表于 Nature 的研究发现, APOE4基因型促进小胶质细胞向进化保守、适应不良和破坏性的脂滴积累的小胶质细胞(LDAM)状态过渡,以响应包括β-淀粉样蛋白(Aβ)在内的先天免疫触发因素,进一步诱导Tau蛋白磷酸化和神经毒性,加剧阿尔茨海默病的发生发展。这些发现有望为阿尔茨海默病的预防和治疗开辟新道路。

    暂无文档
    分享到:
暂无评论
①凡本网注明“来源:益择网”或“益择网讯”的所有作品,版权均属于益择网,转载或摘编请必须注明益择网, http://www.51select.com/ ,用作其他用途请务必联系本网 。违反者本网将追究相关法律责任。
②本网转载并注明自其它来源的作品或会员自行上传的资料,目的在于传递更多信息,并不代表本网赞同其观点或证实其内容的真实性,不承担此类作品侵权行为的直接责任及连带责任。其他媒体、网站或个人从本网转载时,必须保留本网注明的作品来源,并自负版权等法律责任。
③如涉及作品内容、版权等问题,请在作品发表之日起一周内与本网联系,否则视为放弃相关权利。

更多促销产品

更多最新产品

海能TANK微波消...