Nature子刊:抑制线粒体DNA转录,可逆转肥胖和肝脏脂肪变性
2024-05-06 14:14:00 来源:生物世界瑞典卡罗林斯卡学院的研究人员在 Nature Metabolism 上发表了题为:Inhibition of mammalian mtDNA transcription acts paradoxically to reverse diet-induced hepatosteatosis and obesity 的研究论文。
该研究表明,线粒体转录抑制剂(IMT)的口服治疗能够将肝脏代谢丛氧化磷酸化转向脂肪酸氧化,进而使高脂饮食下的小鼠的恢复正常体重、逆转肝脂肪变性、恢复正常葡萄糖耐量。这为通过抑制肝脏线粒体DNA转录来治疗肥胖和肥胖相关疾病奠定了理论基础。
线粒体转录抑制剂(IMT)治疗肿瘤细胞系诱导剂量依赖性的OXPHOS损伤和细胞代谢饥饿,一系列关键代谢物水平逐渐降低,最终细胞死亡,尽管其对癌症细胞系和肿瘤异种移植的代谢有剧烈影响,但对整个动物的治疗是耐受良好的。
因此,研究团队决定检验以下假设:以适度损害整个动物的OXPHOS能力为目标的线粒体转录抑制剂(IMT)治疗可能会在健康和代谢障碍的小鼠中诱导有益的代谢效应。
研究团队随机选取4周龄雄性C57BL/6N小鼠,分别给予普通饲料和高脂饲料喂养8周。此后,两组小鼠被进一步分为口服IMT治疗(LDC4857)和对照,持续治疗4周,治疗期间保持各自饮食。
该研究中使用的IMT化合物LDC4857是在一个基于结构上密切相关的IMT1B化合物的优化程序中开发的。结果显示,IMT治疗的高脂饮食小鼠在1周后体重迅速显著下降,4周后体重累计下降约7克,4周治疗后,使用无创磁共振成像测量身体成分,结果显示脂肪量显著减少,而瘦体重无任何变化。附睾白色脂肪组织(eWAT)切片的HE染色显示,高脂饮食组导致了大的充满脂质的脂肪细胞,而IMT治疗导致脂肪细胞体积急剧减小。
IMT治疗没有改变食物摄入或身体活动量。此外,IMT治疗没有增加粪便中的脂质含量,也没有增加粪便中的总脂质排泄量。这些结果排除了IMT治疗因为吸收不良导致体重降低的可能性。研究团队进一步发现,IMT治疗通过促进脂肪代谢来逆转高脂饮食引起的肥胖,IMT治疗的高脂饮食小鼠循环胰岛素水平降低,葡萄糖稳态趋于正常化。

IMT治疗可预防饮食引起的肥胖并改善葡萄糖稳态
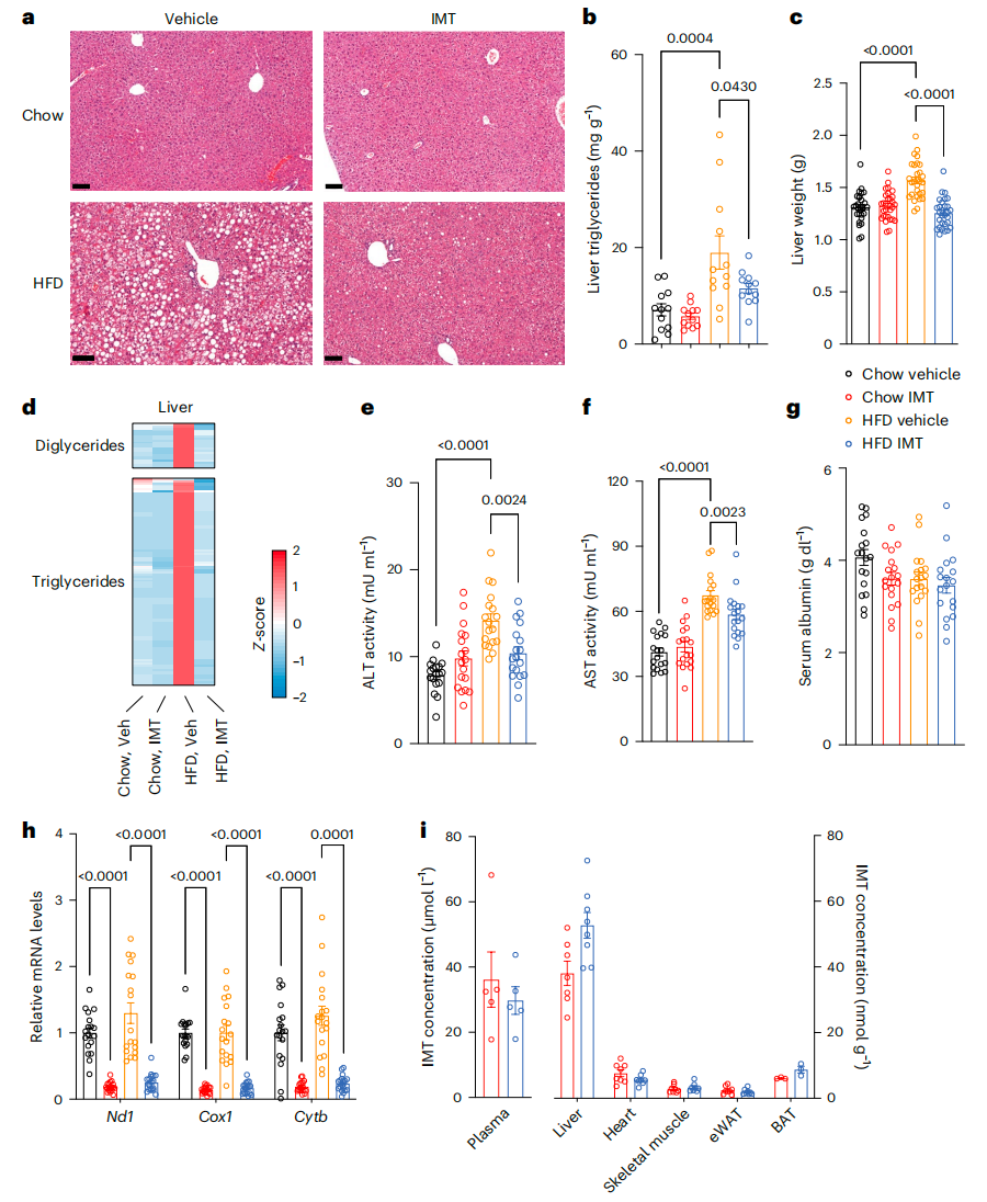
该研究团队在高脂饮食小鼠中观察到肝脏大泡性脂肪变性,而IMT治疗显著减少了肝脏脂肪变性,导致肝脏中脂质含量减少和肝脏重量减轻。脂质组学研究显示,高脂饮食小鼠的肝脏中有大量的双甘油三酯和甘油三酯积累,而这一情况被4周的IMT治疗逆转。IMT治疗的高脂饮食小鼠的肝脏功能得到改善,血清中的转氨酶活性降低,血清白蛋白水平均正常。这些数据表明,IMT治疗可以逆转饮食诱导的肝脂肪变性,使肝功能恢复正常。

IMT治疗逆转肝脏脂肪变性
总的来说,这项研究表明,IMT治疗具有有益的代谢作用,导致高脂饮食小鼠的体重(脂肪含量)降低,而不影响食物摄入、运动水平或肠道营养摄取,将肝脏代谢从氧化磷酸化转变为脂肪酸氧化,从而使高脂饮食下的雄性小鼠的体重快速恢复正常、肝脂肪变性逆转和正常葡萄糖耐量的恢复。
- • 3·15丨中成药质量不合格报告 2025-03-17
- • 3·15丨中药材质量不合格报告 2025-03-17
- • 断碳水、吃益生菌有用吗?权威指南教你减肥 2025-01-16
- • 有人“天然短睡眠”却无碍健康,科学家发现七个突变基因 2025-01-16
- 网友评论:
- 已有0条评论
②本网转载并注明自其它来源的作品或会员自行上传的资料,目的在于传递更多信息,并不代表本网赞同其观点或证实其内容的真实性,不承担此类作品侵权行为的直接责任及连带责任。其他媒体、网站或个人从本网转载时,必须保留本网注明的作品来源,并自负版权等法律责任。
③如涉及作品内容、版权等问题,请在作品发表之日起一周内与本网联系,否则视为放弃相关权利。